微密圈
微密圈
|
微密圈 机构
|
教师队伍
|
教育教学
|
科学研究
|
党建工作
|
纪检工作
|
学生工作
|
一流建设
微密圈 新闻
公告栏
下载专区
在线学习
微密圈 概览
领导班子
学术委员会
本科教学指导委员会
微密圈 办公室
党政办公室
教学办公室
学生工作办公室
田径教研室
体操教研室
游泳教研室
乒乓球教研室
体育理论教研室
本科教育
研究生教育
科研动态
科研机构
理论学习
工作动态
工会教代会
工作动态
党风廉政
师德教育
就业创业工作
评优评奖工作
校园文化活动
一流专业
国家级
市级
一流课程
国家级
市级
教学团队
示范课程
一流建设
一流专业
一流课程
教学团队
示范课程
市级
当前位置:
微密圈
>>
一流建设
>>
一流课程
>>
市级
>>
正文
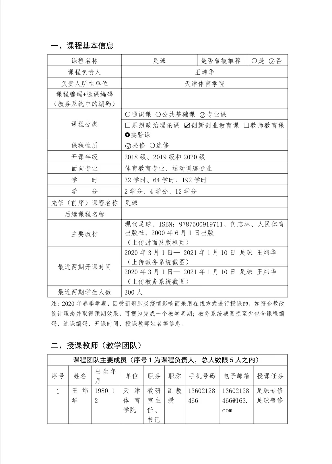
【足球】第二批市级一流本科课程申报书
2021-05-10 20:57
审核人:
(点击:
)
【
关闭窗口
】
版权所有:微密圈(中国)官方网站
邮编:301617